- · 请版主和各位DX给指点指点.(作者:long 时间: 点击数: 85)
-
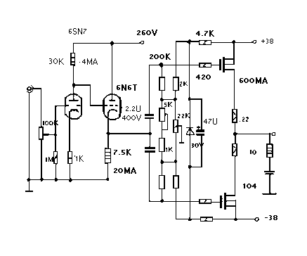
我这线路的偏置是不是有点不对,烧了我三个K1529,有二个是关机后马上重启烧的,有一个是刚开机时烧的.这机什么都好,就这问题让人头痛.
·
(作者:ldh 时间:2003-08-13 13:22:04)
请在输出管的栅极对 0。22电阻上端各接一只5V的稳压二极管钳位,可大大降低上述故障。
这电路声音柔顺细腻很耐听,但低频控制力不怎么样,声音的质感密度动态等也一般。采用SRPP驱动,功率管增加到两对或三对,可在这几个方面有比较大的改善。·
(作者:ldh 时间:2003-08-15 20:05:41)- 版主不求什么回馈,但你总该回个话呀。
版主每天抽出大量的时间和精力回复各类咨询,并不求什么报答,只是觉得能够帮助到你对你有用我就很开心高兴了。但是就有一些朋友连一个话都懒的回,与他发帖子发E-MAIL求教的时候截然相反的心理。让人觉得心寒,- 版主不求什么回馈,但你总该回个话呀。
