当前位置:首页>专题论坛>全部
-
·
好久没有冒泡了,发个帖子
(作者:z-yuho 时间: 点击数: 351)
- 收藏
-
很喜欢FRANCOIS,最早买的是FRANCOIS弹奏的萧邦钢琴协奏曲,就是右下角那张,从此就喜欢上SAMSON FRANCOIS这人了,特别喜欢他的张驰和节奏,以及那种明朗舒畅的感觉。
-
·
花了一个多星期,结果得到的结果是郁闷。。。。。惨!别笑我,请各位高手、高高手、高高高手或者路过的
(作者:阿飞兄弟 时间: 点击数: 632)
- 收藏
-
音乐是人类的灵魂!
10年前就喜欢音响,但到现在还只是停留在初级的认识水平,一方面是电子方面的知识太过于贫乏,本来刚开始工作的时候也是做技术工作,有机会提高自己的水平,可那时玩心重啊,想想真是可惜!一方面是生活和爱好之间的平衡,而无法投入太多的人力物力和财力。
我想喜爱音响的人不求别的,就是因为一种理想,一种精神的升华,一种过程,一种享受自己劳动果实的喜悦和成就感,另外也是一门手艺。
过30的人了,才知道目标、思想、行动和坚持一个都不能少。
最近上网看了很多资料,突然又想摆弄一下自己的一套多媒体音箱,也算是到底自己动手实践一番。
一、背景描述
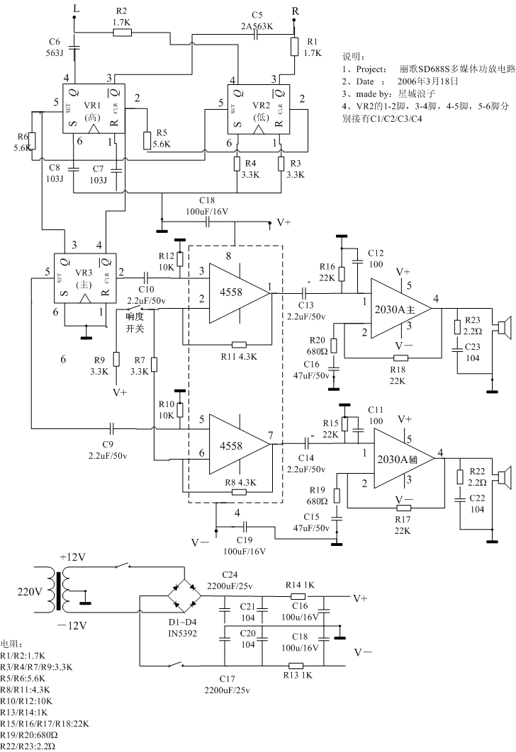
本人音箱的牌子是:丽歌SD688S,倒相式,估计很多人听都没听说过,很老了,但感觉还算是一般(当然,如果有音响高手了解此音箱觉得很烂,不要拍我啊,呵呵),里面用的运放是JRC4558,功放是TDA2030A,功放应该说在当时还不错,电源标注2503/913,双12.5伏输出。【不知道功率是多少,也许问题就在这里,在下面描述】
二、准备
看了一些帖子,查了资料后,利用职务之便从供应商手中拿到了德州NE5532P的芯片(我在长沙,后利用周末去几个相对大的电子市场转了一下,几乎所有的店铺都没有其他如大S或者飞利浦的芯片),后想想算了,反正第一次也是动手实习一下,也没有必要拿最好的东西,问了一下其他朋友,弄了几个红宝石的电容,不过是否是真的还不好说。因为我们自己公司也生产电子产品,有标注红宝石470uf/25v的电容,但按照我们公司的惯例,应该不会买这么好的电容,呵呵,其他也就是找找原来自己留下的元器件,看看有一些CBB的,型号没有那么全,也就算了,实在是白天工作忙,且老板让我管一个部门,只能利用晚上时间,拖太长了也没有精力(主要是拆开的音箱散乱放着,怕不小心伤了孩子),开始干吧。
(附图是我自己测量之后画的,我也不敢保证有没有问题,呵呵)
三、动手
【电源部分】
1、原滤波电容为2200uf/25V,计划改成红宝石的4700uf/16V。-----因手头同时还有几个红宝石3300uf/35V的,问了一下楼下家电维修的师傅师傅更换耐压16V的没有问题,得到肯定回答后加了换上4700uf的,感觉不够爽,再并两个3300uf,最终是2×4700uf/16V并2×3300uf/35V。
2、本来想把全桥整流的二极管从53系列更换到54系列,但手头的四个54系列的二极管好像一个正向电阻与其他相差较多,故没有更换,但根据前辈高手的经验在每个二极管上并了104J63的CBB电容
3、在滤波电容脚上并了0.1/63K的红色胆电容,去掉了原来两个2A104J的电容
【运放部分】
1、耦合输入电容2.2uf换成10uf(WISDDM公司的,不知道怎么样)
2、运放更换为NE5532P
3、反馈电阻从4.7k加大到22k
4、运放双电源滤波电容100uf换为470uf(就是上面说的公司里的红宝石的)
5、输出到功放的电容从2.2uf换成10uf(从电脑主板上卸下来的TAYEH)
【功放部分】
1、功放芯片还是用TDA2030A
2、反馈电阻从22K加大到30k
3、2个功放芯片的2脚电容从47uf换成220uf
【音箱部分】
1、用同事家装修时剩的一点音响线更换了原来的红色、黑色线
2、辅音箱弄了点很老年代的棉衣用于吸音
3、因为没有制作电感的相应工具,也没有测量仪器,所以分频电容(2.2uf/50V,标注NP,NCKNCK,不知道是哪个厂家的)没有换
4、主音箱因为有功放,按照什么标准说不能装吸音棉,就打算在左右贴一下买显卡时里面的海绵
【试用】
1、前天晚上把所有的东西都装好之后,开机。。。。。。没有出声,忘记了主音量电位器有问题(原来使用一直也是试着左旋右扭才能找到正常发声的位置,但忘记换了),试着旋了一下,也只是一些杂音。赶紧关电。居然发现功放块很热,到底是水平低,最开始拆机的时候图痛快,忘记测量记录一下相关电压值了。
2、再拆掉运放芯片(因TDA2030A有散热片,懒得麻烦就没有拆了),再开机测量了一下电压。我的天。。。。。怎么变压器次级输出变成了15伏了???今天又仔细检查了一下电路和短路情况,确保没有问题,测量整流之后的电压,有19伏左右,又把几乎所有的东西全换回去(滤波电容去掉了3300uf的,后发现有支4700uf电容关机后电压不变??另外一直可是正常的在慢慢放电,故更换了两支新的3300uf电容,可还是一样。不知道是什么问题(这里有个插曲需要说明一下,因当初也考虑过更换功率更大的变压器,但为了了解一下原来的变压器功率是多大,我让手下的硬件工程师和维修的人帮忙测量一下,他们居然都说测不出来,也不知道是否在测量的过程中已经造成了变压器损坏)
请各位高手、高高手、高高高手或者路过的帮帮忙分析一下,也让我一颗破碎的心灵能够得到安慰,呜呜呜呜呜
1、目前的电压是否正常?最有可能的是哪些地方有问题?
2、变压器没有办法测量功率?我凭着非常初级的水平,考虑次级加上一个假负载(比如10K的电阻),测量电压和流过的电流不行么?
3、根据查询的资料TDA2030A的适应电压6-22V,现在是19V应该不会很烫手啊,NE5532的最高电压为15V(有的资料又说不止这个数,可以到22V,晕!),已经超过了,除开加上7812和7912有没有其他办法(这个板子可没有这样的空间了,否则只有另外找板子把电源部分独立出来再接入了)?是否TDA2030A的电源脚连接的电容太大了(NE5532的已经换回了原来的100uf,可电压还是19伏)。
4、准备换整流二极管的,手头的5408上面说了有一支参数不一致,手头还有5822,不知道是否可以?
5、在关机状态下焊接元器件,是否先要对电容进行放电,是否采用两脚间接一个1k的电阻就可以了。我下元器件的时候不小心短路了,发出火花,吓我一跳。
6、大大们在摩机的时候音箱是如何打开的?特别是对于多媒体音箱,功放在内部,好像只能是把后板敲开,可这样对后板的连接好像有损伤。
阿飞兄弟
-
·
用音箱线做电源线,可否?台何?
(作者:风满袖 时间: 点击数: 311)
- 收藏
-
请各位老大赐教.不明白音频信号与220V交流电所产生的电场有何不同,这对线材的屏蔽要求有何不同. 线径应不是大问题,将两根喇叭线并着用,两芯作接地,其余两芯分别做零火线.
最大问题是,效果如何.有人试过吗?
-
·
请教刘版主
(作者:壮家汉 时间: 点击数: 341)
- 收藏
-
版主用的是C5,C5用的是球顶中音。
因现在推崇宽频大动态,故产生了一种观点:球顶中音的冲程不如锥盆单元,大动态和能量感不如后者,而事实上采用球顶中音的HIFI音箱确实越来越少了。依版主的亲身体验,你认为C5的大动态表现得怎样呢?足够凌厉吗?
但球顶中音振膜多为丝膜,音色上较温暖柔和,而且球顶的指向性亦优于锥盆。
那么在购箱或自制音箱时,该如何取舍球顶中音和锥盆呢?
·
(作者:ldh 时间:2006-03-23 01:19:15)- 我个人不是很同意“现在推崇宽频大动态”的说法,推崇这种效果的人什么时候都有,不是现在才推崇。推崇这种效果的人并不代表发烧界的全部,只是一种流派。
在中频段的工作氛围内中音单元的冲程其实很短,几乎看不到他在运动,因此动态和能量感与冲程长短关系不大,冲程的长短取决于所工作的频率高低。
“事实上采用球顶中音的HIFI音箱确实越来越少了”,实际上跟普通锥盆单元比起来球顶中音单元从来就采用的不多。但不是因为动态和能量不够,是因为这种单元很难出好声,世界上唯一得到公认好声的球顶中音单元只有两款,一是单拿的球顶中音,二是ATC的“大馒头”,但是这两款单元非常昂贵,一只要近万元,性价比不高。事实上应用这两款球顶中音的箱子速度和动态以及能量感都是非常好的,无论是C5还是ATC50,100等,几乎没有人怀疑他们在这方面的表现。
至于音色上的表现则是见人见智,大口径锥盆单元作中音时,灵敏度高,分频点可以做的很低,承受功率也相对较大,声音比较浓郁宽厚,价格也便宜的多。而优秀的球顶中音单元则失真低的多,瞬态响应好的多,质感好,层次好,乐器形体感线条感都有明显的优势。困难的是除了上述两家的球顶单元外,没有几个能够做的好的球顶单元,与其使用没有把握的产品,到不如老老实实的选用锥盆单元更容易成功。
一家之谈,多有偏颇。仅供兄参考。
- 我个人不是很同意“现在推崇宽频大动态”的说法,推崇这种效果的人什么时候都有,不是现在才推崇。推崇这种效果的人并不代表发烧界的全部,只是一种流派。
-
·
讨论经验心得-青山不老LP
(作者:留言 时间: 点击数: 338)
- 收藏
-
我是在网友对LP一片盲目的忽悠中,快速地购进了一台奥地利宝碟DEBUT II LP唱机。但结果可以说是小失所望,那些个操作不便和LP片子上静电集灰等姑且不论,光是“噼噼叭叭”“炒豆”一项,就把你气死,信噪比太低,没法能和CD相提并论。
-
·
对音响发烧站越来越失望。
(作者:乱讲 时间: 点击数: 404)
- 收藏
-
现在音响发烧站的风气很不好,一些对音响的讨论和看法已无法正常进行,砖头一块接一块,粗言烂语....。过去发烧站聚集了不少颇有心得的老烧们,使得发烧站的水平也高于其它类似的论坛。但现在状况大家已经可以看到,老烧走了一个又一个,有参考价值的好帖越来越少。偶尔有一两个朋友提出看法,某些人不是本着探讨问题的态度去探讨,而是乱飞砖头、回些顶心顶肺的话,甚至人身攻击。虽然音响发烧站有比其它论坛更宽松的环境,但如果放任现在这种情况下去,只能使关心音响发烧站的朋友越来越失望、越来越不愿意发表自己的意见和看法,结果论坛越来越冷清。
·
(作者:dadb 时间:2006-03-22 23:50:51)- 说的好!
同意此观点.
- 说的好!
·
(作者:扑热西痛 时间:2006-03-23 01:02:22)- 是啊,长此以往谁还敢说真话,发表不同观点和看法,只能越来越糟.
·
(作者:ldh 时间:2006-03-23 01:30:16)- 其实论坛上什么时候都有那么一些人在发狂,从来就没有间断过。当然其中也不乏一些利益相关者。封IP有用吗?没用!换个代理服务器照旧来。对这些人只有不去理他就是了。
论坛就是这样一个地方,那一个论坛都有这么一些人,甚至就专有那么一些无聊之人这里转了那里转,到处扔砖到处挥棒,对这些人要么不搭理他,要么大家一起以牙还牙群起围之痛打落水狗。问题是大家少有人愿意管闲事,事不管己,躲的远点好,变相助长了那些人的歪风邪气。- 其实论坛上什么时候都有那么一些人在发狂,从来就没有间断过。当然其中也不乏一些利益相关者。封IP有用吗?没用!换个代理服务器照旧来。对这些人只有不去理他就是了。
·
(作者:小喇叭 时间:2006-03-23 09:07:56)·
(作者:一点 时间:2006-03-23 10:13:57)- 的问题啊!
主要是目的性越来越强了!- 的问题啊!
-
·
气浮唱臂
(作者:records33 时间: 点击数: 388)
- 收藏
-
刚完成组装的气浮唱臂,明后天试听。4月中旬想举行个小型试听会,届时想请版主刘大哥来做客指导。同时欢迎爱好黑胶的朋友们。
http://www.records33.com/database/showpic.asp?id=3372
http://www.records33.com/database/showpic.asp?id=3373
http://www.records33.com/database/showpic.asp?id=3374
http://www.records33.com/database/showpic.asp?id=3375
·
(作者:ldh 时间:2006-03-21 22:57:54)- 我也非常希望前往观摩聆听兄的大作,无奈身体总是不做主,有机会一定前往兄府上一饱耳福。
·
(作者:阮绍根 时间:2006-03-22 15:21:44)- 做工真细
我也想做- 做工真细
·
(作者:records33 时间:2006-03-23 06:58:55)- 昨天下午初步试听了一下。整套系统都没有变动,只是音源由DD-50AIR唱盘+DD51AIR唱臂代替了MICRO SEIKI SX-8000和ET-2。时间关系顺手装上了LINN 的唱头。LINN 的唱头以前在系统上听过一段时间,还是有一些印象,凭着记忆比较吧。
唱针一落下,第一印象就是背景非常宁静。过去一些认为本底噪声较大的碟,现在都安静了,一下还真不太习惯。其实这是好的表现,也是设计的必然结果。唱盘唱臂接近零摩擦的空气轴承把震动降到了一个极限水平。测试的都是常听的碟,与过去比声场的宽度有所拓展,深度保持很好的比例。左右声道平衡特性比以前更好,这点很明显。乐器的质感很细腻,但动态峰值时有些轻微失真,我对唱盘唱臂又做了一些调整,有所改观,但没有根本解决。静下心来想,怀疑针压是否设置不当,迅速拿出唱头说明书查对,果然少了0.2克。当针压为1.7克时失真大为降低,中频的厚度也有所增加,高频的光泽也润滑了许多。可以这么说,就对LINN 的唱头而言,在现系统比过去要好的多,虽然LINN 的唱头也是不错,但与光悦还有不少距离。明天安装玛瑙头之后,在仔细测试聆听。同时对唱臂做一些局部小的设计修改(比如平衡砣要降低重量等)。- 昨天下午初步试听了一下。整套系统都没有变动,只是音源由DD-50AIR唱盘+DD51AIR唱臂代替了MICRO SEIKI SX-8000和ET-2。时间关系顺手装上了LINN 的唱头。LINN 的唱头以前在系统上听过一段时间,还是有一些印象,凭着记忆比较吧。
